R Tucker Koepp

Spells

The Spelling Roguelike

— PROJECT NAME

Spells


— ROLES

Game Designer

Combat Designer

Gameplay Programmer


— TIMELINE

January 2025 – April 2025


— Links

Gameplay Trailer

Contribution Report

itch page


Spells is a stylized fantasy roguelike, in which the player controls a powerful Lexomancer, a rare class of wizard who can conjure magic through the use of language. Determined to complete their rite of passage of word-forgery, the Lexomancer must battle their way through hordes of enemies, gathering mystical letter tiles along the way. Each letter tile has the power to make your spells stronger, but only if it is used to spell out a real word!


Some of my key contributions to the project include:


- Designing, implementing, and balancing player abilities and attacks

- Designing, implementing, and balancing letter tile effects

- Designing, implementing, and balancing all enemies

- Creating and implementing UI artwork


Game Download


Design Work

Overview

The combat design in Spells focuses on a constrained modification mechanic that allows the player to stack upgrades on individual attacks, rather than applying universal upgrades to their entire kit. However, every upgrade is represented by a single letter from A to Z (the ‘A’ upgrade increases the attack’s knockback, the ‘E’ upgrade increases damage, for example). A player can only apply upgrades is every letter they have applied to that attack spells out a valid word in the English language, (verified by the 2019 scrabble dictionary).


Design Principles

As a designer and gameplay programmer working on Spells, most of my efforts went to the design and development of the game's combat system. While building the system, I held myself to some design decisions and constraints that helped keep the project on the right track.

Spell Classes

There are 5 different classes of spells the player can have equipped, Fire, Lightning, Nature, Arcane, and Ice. Each spell class has three unique spells all of which synergize to a specific playstyle. I was in charge of designing and balancing the spells, using the framework built by fellow designer Matthew Baranek.

Fire

Key Words: Simple, High Damage

The fire kit is incredibly easy to play, focused on dealing high damage at a short range. This is the rudimentary kit, intended to be the onboarding class for the player.

Firebolt: Shoot a quick bolt of fire that explodes on impact.

Fireball: Lob an arching projectile that spawns a flaming sphere where it lands.

Flame Burst: Fire a short blast of fire in front of you, piercing through up to 5 targets, while knocking them back.

Arcane

Key Words: Chaos, Hellfire

The Arcane set is a very fast paced build, that aims for chaotic, spammy gameplay. This is enforced by spells with low cooldowns and low tactical requirements.

Magic Dagger: Launch a spread of fast daggers that pierce through a target.

Chaos Bolt: Summon a slow moving, powerful orb that pierces through 5 targets, but bounces in a random direction on hit.

Magic Missile: Release a burst of three fast missiles that lock on to nearby enemies.

Ice

Key Words: Chip Damage, Area Affecting

The Ice kit is all about applying quick hits of light damage, and utilizing slows and stuns to wear enemies down.

Ice Bolt: Fire a blast of ice that pierces through a target and slows them down.

Snowball: Summon a magical snowball that deals more damage the farther it travels.

Avalanche: Spawn a small snowstorm area that stuns and slows enemies that enter its radius.

Lightning

Key Words: Timing, Punishing

The lightning playstyle is built surround the idea of waiting for your opportunity to strike. The long range spells paired with the charge mechanic enforce this play style.

Zap: Fire a fast moving, low-damage projectile that inflicts 2 charges on enemies. Enemies take an extra instance of damage for each charge they have.

Chain Lightning: Release a beam of lightning that bounces between enemies, applying a charge on hit. Enemies take an extra instance of damage for each charge they have.

Electrosphere: Summon a powerful charge of lightning that causes a massive explosion, applying a charge to all hit enemies. Enemies take an extra instance of damage for each charge they have.

Nature

Key Words: Tactical, Map Control

The nature kit is difficult but rewarding. The spells offer high synergy focusing on having a large degree of control around the space.

Thorn: Fire a short ranged spread of magical thorns that knock enemies back and explode on contact.

Poison Mushroom: Lob a poisonous mushroom that leaves lingering damage where it lands.

Vine Whip Release an array of magical vines that stun enemies and brings them closer.

Letter Tiles

Players can use letter tiles to enhance their spells, so long as the chosen letters spell a real word. We were able to leverage the inherent rarity of characters in the English language to create an intuitive balancing system. Letters that are difficult to use, like X, J, and Q have more potent effects than common letters, such as A, E, and R.


One of my main focuses throughout this project was designing and balancing the effects of the modifiers. The goal was to create a system in which the greatest choice players make throughout the game is what letter they select each room.

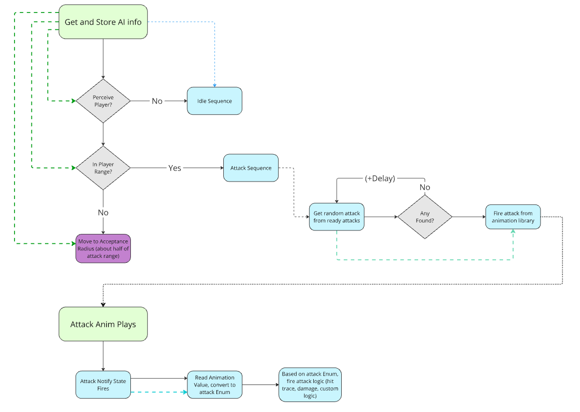
Enemy Design

One of the larger parts of the combat design was designing as developing the enemy AI. I focused on building their systems as more of a toolkit that could easily be manipulated. This frontloaded most of the development work, and allowed me to spend more time balancing and adding subclasses. Due to the time constraints on this project, I wanted to develop a base enemy flowchart that would work effectively on all enemy subclasses, calling events to the base class. This was a decision that highly influenced the modular nature of the enemies.

Credits

Caleb Wilson: Level Designer

Matt Baranek: Technical Game Designer, Backend Developer, HUB World Designer

Matthew Vroman: 3D Artist, Technical Artist, Lighting Artist, VFX Artist