R Tucker Koepp

At Least I'm Rich

Top Overall Winner of Indie Cade’s 2024 Climate Jam

— PROJECT NAME

At Least I'm Rich


— ROLE

Systems Designer

Blueprint Programmer


— Timeline

June 15 – July 20, 2024


— Links

Game Design Documentation

Interview

Gameplay Footage


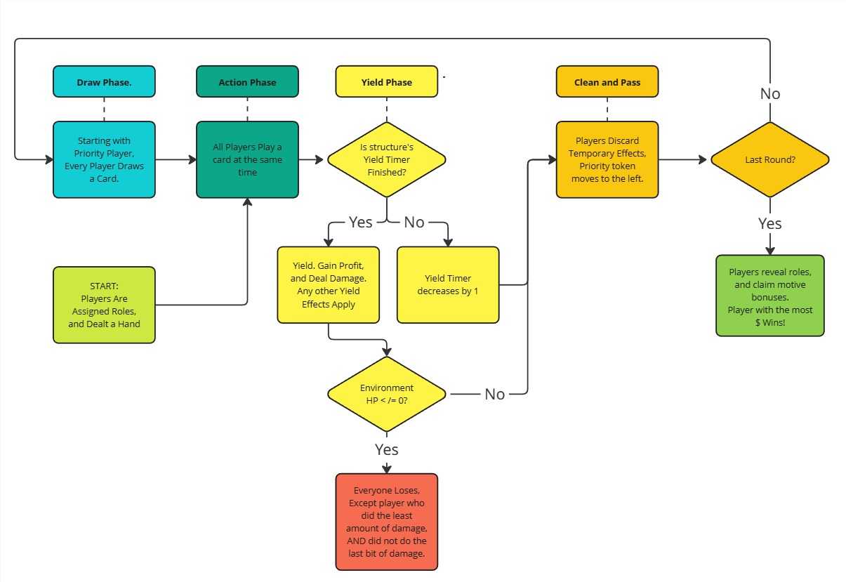
At Least I’m Rich is a digital card game, made in Unreal Engine and the Top Overall winner of IndieCade’s 2024 Climate Jam. This game engages in the theme of climate change by placing players in the shoes of massive corporate entities and allowing them to build structures to expand their corporate empires.


At the end of the game, whoever made the most money wins! But there’s a catch: every time a structure rewards a player with money, it also damages the environment. If the environment’s health reaches zero before the end of the game, the game ends instantly, and the player who dealt the least amount of damage wins instead!


My major contributions include designing the core loop, designing and balancing each of the game’s cards, writing the design documentation, UI implementation, and AI behavior design.

Download

for Windows



Design Work

Core Loop Design

The core concept for At Least I’m Rich came was abstracted from the real world mechanics of neo-western capitalism. We live in a world where a small group of individuals are maximizing resource income at all costs, biding their time, and hoping that the consequences of their decisions don’t catch up to them. Unfortunately, there’s a game there.

Card Balancing

As the systems designer, one of my main contributions was designing and balancing the game’s 34 unique cards.


To simplify the balancing process, I developed a list of stat ratios to use as a starting point for each card, and kept note of which ratio each card used. This way, if a card had a glaring stat issue, I could easily find every other card with the same issue.

Structure Card Examples

AI Design

At the beginning of the game, Roles are assigned to the player that might influence their strategy. This was a very important feature taken into account when designing the AI behavior, as we wanted each game to feel different.


To do this, rather than designing 8 completely separate AI behavior trees, I created a universal flowchart, in which the AI will handle certain situations differently depending on their unique stats, determined by the role they were assigned. This also determines a list of favored and disfavored cards.


Credits

Cass Suarez: Blueprint Programmer

Celia Choi: UI Artist & UX Designer

Evan Evers: C++ Programmer & Blueprint Programmer

Hannah Robbins: Lead Illustrator & Artist

Liv Watson: Writer, Illustrator & Artist, Game Designer

Simi Virdi: Sound Designer, Music Composer