R Tucker Koepp

This Game is About Robots

by a small boat

— PROJECT NAME

This Game is About Robots


— ROLES

Game Designer

Gameplay Programmer


— Timeline

August 2025 – Present


— Engine

Unreal 5.7

This Game Is About Robots is a 3D Metroidvania about a battery robot named S04R attempting to make his way back home using the only resource at his disposal: Energy. This element is what allows S04R to activate powerful abilities, but it is also serves as his only protection against attacks. It is up to you to make good use of your single resource to help S04R escape the hidden lower levels of Cog Springs, a fully robotic society that unknowingly serves a long-forgotten humanity.


Ruled by the manipulative robot leader C30, Cog Springs hides dark truths beneath its utopian facade, established through relentless propaganda. Using his unique ability to absorb and redirect energy into his surroundings, S04R must fight enemies, navigate dangerous environments, and uncover the truth about what society has been made to forget.


I am currently working on this project with a small team as a game designer and gameplay programmer.




Gameplay Overview


This Game is About Robots (TGiAR) is a game about energy. One of the things I challenged myself with was to build a game around that single resource, and explore how we could work within this constraint to create an engaging experience that rejects the idea that depth and elegance are always at odds with one another. We arrived to a system that we believe accomplishes this goal quite well, in which energy simultaneously serves as the player's armor, health, ammo, and mana.

Player Abilities

Making a game with one recourse introduces a bit of challenge when it comes to player agency. In the earliest iterations of TGiAR, the gameplay focus was almost entirely on the chargeable objects in the environment. While the intended goal was for the core loop to be more in line with a portal-like puzzle game, the actual experience ended up being about what you were interacting with, not how or why. To rectify this, we shifted the focus of the game to the player's suite of movement abilities, each of which have a unique way of affecting the energy levels of nearby actors.

In a system like this, the player has more options to choose from when powering or draining chargeables, and the focus of play becomes how the player is interacting with the worlds, while chargeable objects shifted from the core of the experience, to the incentive to engage with the system.


Below is a high level overview on the player's movement abilities. For a more detailed breakdown, feel free to visit our online documentation (in progress as the game continues to be developed).

Movement Abilities – High Level Overview

As the player traverses the lower levels, they encounter 8 types of hostile drone that have been ordered to eliminate intruders at all costs. In order to defend themselves, the player must use their abilities to charge enemies, which causes them to overheat and eventually explode.


Enemies are all supposed to be rather trivial to defeat in a vacuum, but gain strength in numbers. This is simply because one of the best ways to make a player feel powerful is to give them an ability that can, to be frank, explode a bunch of stuff at the same time.


Technical Design Strategy


A mentor of mine once said, "Level design is 80% of a metroidvania." As the gameplay programmer on this project, this gives me the responsibility to support the level designers as much as I can, by ensuring my designs are as flexible and intuitive as possible. This strategy empowers the LDs with ability to design and construct creative rooms quickly. Below is an example of this , using elevators as an example.

1 of 20+ Unique Chargeable Objects

Editable details of the Energy Components

The Redstone System


The Redstone System is the nickname given to our suite of level design tools. This is a series of actors and components that modify, move, or communicate with energy objects, using the energy system as a way to transmit signals and data. This was a really interesting opportunity to turn the game's core mechanic into the language the game uses to trigger and run energy- based events, such as activating an elevator when an enemy dies, or triggering a series of spawners when a door opens. This makes it very simple for level designers to build and activate more dynamic sequences without having to write any code.

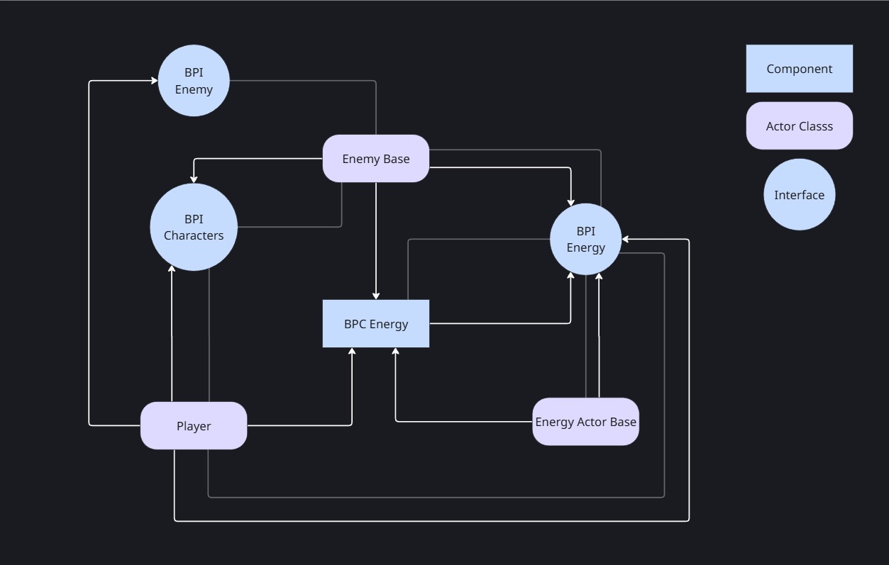
System Architecture


TGiAR is built using a component based system, revolving around an asset called BPC Energy. This is the asset that contains information regarding an energy actors Energy Supply, and is responsible for delegating Energy Events, which are what allow actors to respond to being charged, drained, depleted, etc.


Any designer will be able to tell you that video games are just inputs and outputs. In our system, you can think of BPC Energy as being responsible for inputs, and Energy Events, as the outputs. For more details, visit The Energy System Docs.

Enemies

The two broad types of enemy are the actual threats an distractions that make it more difficult to reach or defeat a threat. One of the best examples of this are the enemies shown on the left, Linking Guys and Alphas.


Alphas are pretty big threats, as they have a large energy supply, and feature a powerful cannon that fires dangerous projectiles in a burst. Linking Guys (as their name subtly suggests) link their supply to a nearby Alpha, draining it of any incoming energy, and effectively healing it. The most effective method to kill these enemies is to use a radial effect, such as electrodash. For more detailed information on enemy types, please refer to online documentation (in progress as the game continues to be developed).

To learn more about all of the chargeable objects in the game, and the editable details exposed to the level design team, check out this link -> here

Demo Level Playthrough